各位同学:
2017 年“国家级老员工创新创业训练计划”创新训练项目、2018 年“天津市级老员工创新创业训练计划”创新训练项目、第十六届本科生创新科研“百项工程”项目的执行时间将于 2019 年 4 月到期,按照项目管理规定,拟对该项目进行结题验收和评选优秀完成项目。现将有关事宜通知如下:
一、验收对象
1.第十六届本科生创新科研“百项工程”项目;
2.2018 年“天津市老员工创新创业训练计划”创新训练项目;
3.2017 年“国家级老员工创新创业训练计划”创新训练项目;
4.2018 年“国家级老员工创新创业训练计划”提前结题的创新训练项目;
5.2018 年 4 月到期没有结题验收,申请延期的“市创”和“百项”项目。
二、验收、评优组织
学院组织专家对申报结题项目验收评审,并根据分配的指标推荐优秀项目;学校组织专家进行优秀项目评选。
三、结题材料
1.内容:
(1)《bw西汉姆联本科生创新科研计划项目结题验收成果简表》;
(2)《bw西汉姆联本科生创新科研计划项目总结报告书》;
(3)项目研究摘要(500 字以内);
(4)项目研究报告(10000 字以上);
(5)项目研究成果:项目组必须按照学术规范和期刊编辑要求撰写项目研究论文(“百项工程”项目至少一篇,“国家老员工创新性实验计划”项目至少两篇,是否发表不限;发表的文章使用原版复印件)、专利(受理通知书(含专利申请书和专利说明书)或专利证书(含专利说明书))、实物(照片和说明书)、软件(提供光盘两套)、推广应用证明等;
(6)体会感言;
(7)致谢;
(8)相关附件及支撑材料;
(9)《bw西汉姆联本科生创新科研记录本》;
(10)提交照片电子版 3—4 张(包括工作照、成果照等),图片保存为 JPG 格式,分辨率不低于 150dpi(600*800 以上),大小在 1MB 左右。
2.结题材料用 A4 纸、双面打印,左侧装订。项目研究报告格式:正文采用 1.5 倍行间距,小四号宋体,英文用小四号 Times New Roman 字体。注释一律采用页下注(脚注)。
3.装订:按照“装订内容及顺序”,把有关结题材料装订成册,一式三份,《bw西汉姆联本科生创新科研计划项目结题验收成果简表》以活页提交,不装订。
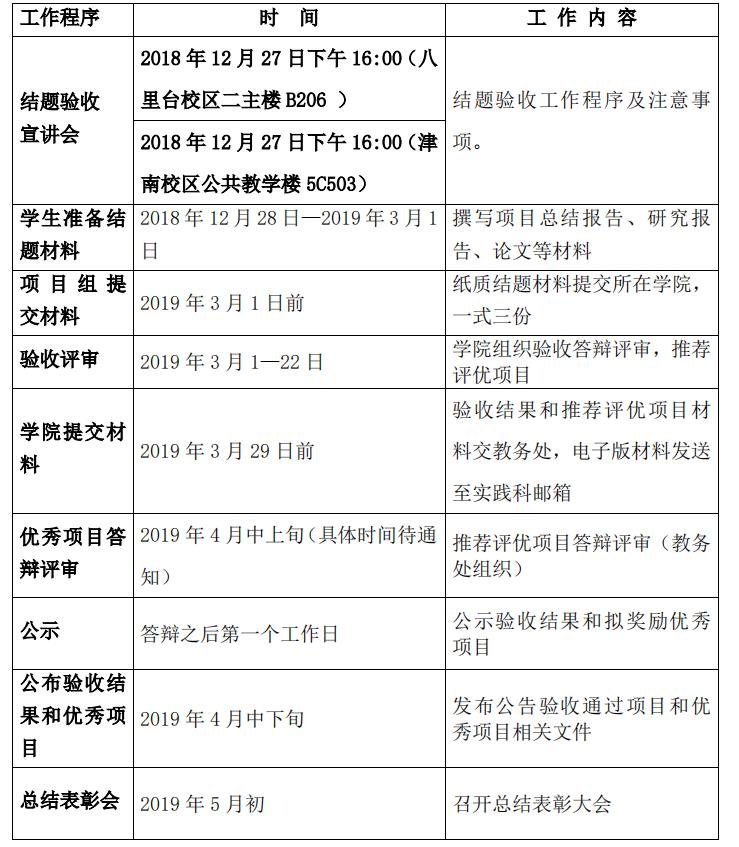
四、工作日程

五、注意事项
1. 项目组需恪守学术道德规范,在教师的指导下独立撰写总结报告,实事求是、不得弄虚作假和抄袭剽窃他人成果,不得照搬或节选指导教师或研究生的论文项目内容,一经查出,取消项目组结题资格。项目组提交的结题材料必须经指导教师审阅。项目组成员要在《声明》上签字。
2. 学院对申报结题项目的提交材料进行初审,未按结题材料要求整理的需退回重新整理,对于结项报告或成果内容与研究生相关论文、项目内容雷同者,取消项目组验收答辩资格。
3. 学院将对项目研究报告进行防抄袭检测,重复率超过 20%,低于40%,请指导教师认定并作说明,主管领导审核,去除合理引用部分,重复率仍不达标,退回项目组修改,修改后不达标的,取消验收答辩资格,认定验收不合格;重复率超过 40%,不管是否属于抄袭,均不再给与修改机会,取消参加验收答辩资格,认定验收不合格。检测结果作为验收和评优的重要参考。
4. 各学院组织不少于 5 位副高职称以上专家的评委会进行验收评审。并将验收评审会时间、地点安排报教务处,教务处届时将派人督评。
5. 验收评审会务必采取答辩形式,包括项目组汇报(PPT 演示)、回答问题、专家评议等环节。
6.优秀项目遴选要体现公开、公正、公平。
7. 所需表格到bw西汉姆联教务处网站中“常用表格”一栏下载“本科生创新科研结题用表”(创新训练项目使用)。
8. 拟延期项目须撰写延期申请(说明延期原因,并保证次年一定参加结题),指导教师同意并签字,并办理延期手续。
教学办公室
2018年12月19日